欢迎您来到徐州律师事务所-江苏清韵律师事务所网站!
全国服务热线:13182329626
蔡家旭
联系方式:13671164351
来源公众号:刑辩律师蔡家旭
本文试图总结刑事诉讼中公安机关、人民检察院、人民法院常见的办案期限。
法谚有云:程序是法治和恣意而治的分水岭。法律规定中的期限,既是对办案机关权力的限制,也可以视为对公民权利的保护。
由于取保候审、监视居住时间固定,分别最长为十二个月和六个月,且三机关均有权决定,因此文中不再单独罗列。
本文涉及的相关情形已整理至下表,你可以点击文章页右上角「···」,选择「查找页面内容」,输入下方表格中的关键词快速定位至你需要的部分。
*文末附赠《7 类刑事律师常用模板》,扫描文末二维码免费领取。
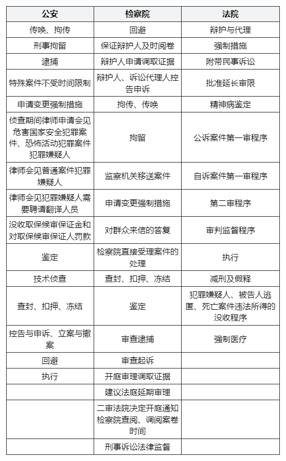
公安机关
一、传唤、拘传
1、不得超过十二小时,案情特别重大、复杂,需要采取拘留、逮捕措施的,传唤、拘传持续的时间不得超过二十四小时。(《刑事诉讼法》第一百一十九条第二款)
2、传唤持续的时间不得超过十二小时。案情特别重大、复杂,需要采取拘留、逮捕措施的,经办案部门负责人批准,传唤持续的时间不得超过二十四小时。不得以连续传唤的形式变相拘禁犯罪嫌疑人。传唤期限届满,未作出采取其他强制措施决定的,应当立即结束传唤。(《公安机关办理刑事案件程序规定》第二百条)
3、拘传持续的时间不得超过十二小时,案情特别重大、复杂,需要采取拘留、逮捕措施的,经县级以上公安机关负责人批准,拘传持续的时间不得超过二十四小时。
4、不得以连续拘传的形式变相拘禁犯罪嫌疑人。 拘传期限届满,未作出采取其他强制措施决定的,应当立即结束拘传。(《公安机关办理刑事案件程序规定》第八十条)
二、刑事拘留
1、拘留后,应当立即将被拘留人送看守所羁押,至迟不得超过二十四小时。除无法通知或者涉嫌危害国家安全犯罪、恐怖活动犯罪通知可能有碍侦查的情形以外,应当在拘留后二十四小时以内,通知被拘留人的家属。有碍侦查的情形消失以后,应当立即通知被拘留人的家属。(《刑事诉讼法》第八十五条第二款)
2、除无法通知或者涉嫌危害国家安全犯罪、恐怖活动犯罪通知可能有碍侦查的情形以外,应当在拘留后二十四小时以内制作拘留通知书,通知被拘留人的家属。拘留通知书应当写明拘留原因和羁押处所。(《公安机关办理刑事案件程序规定》第一百二十七条第一款)
3、异地执行拘留,无法及时将犯罪嫌疑人押解回管辖地的,应当在宣布拘留后立即将其送抓获地看守所羁押,至迟不得超过二十四小时。到达管辖地后,应当立即将犯罪嫌疑人送看守所羁押。(《公安机关办理刑事案件程序规定》第一百二十六条第二款)
4、公安机关对被拘留的人,认为需要逮捕的,应当在拘留后的三日以内,提请人民检察院审查批准。在特殊情况下,提请审查批准的时间可以延长一日至四日。
5、对于流窜作案、多次作案、结伙作案的重大嫌疑分子,提请审查批准的时间可以延长至三十日。人民检察院应当自接到公安机关提请批准逮捕书后的七日以内,作出批准逮捕或者不批准逮捕的决定。人民检察院不批准逮捕的,公安机关应当在接到通知后立即释放,并且将执行情况及时通知人民检察院。
6、对于需要继续侦查,并且符合取保候审、监视居住条件的,依法取保候审或者监视居住。(《刑事诉讼法》第九十一条)
三、逮捕
1、逮捕后,应当立即将被逮捕人送看守所羁押。除无法通知的以外,应当在逮捕后二十四小时以内,通知被逮捕人的家属。(《刑事诉讼法》第九十三条第二款)
2、犯罪嫌疑人逮捕后的侦查羁押期限不得超过二个月。案情复杂、期限届满不能终结的案件,可以经上一级人民检察院批准延长一个月。(《刑事诉讼法》第一百五十六条)
3、在侦查期间,发现犯罪嫌疑人另有重要罪行的,自发现之日起依照本法第一百五十六条的规定重新计算侦查羁押期限。犯罪嫌疑人不讲真实姓名、住址,身份不明的,应当对其身份进行调查,侦查羁押期限自查清其身份之日起计算,但是不得停止对其犯罪行为的侦查取证。(《刑事诉讼法》第一百六十条)
4、下列案件在本法第一百五十六条规定的期限届满不能侦查终结的,经省、自治区、直辖市人民检察院批准或者决定,可以延长二个月:交通十分不便的边远地区的重大复杂案件;重大的犯罪集团案件;流窜作案的重大复杂案件;犯罪涉及面广,取证困难的重大复杂案件。(《刑事诉讼法》第一百五十八条)
5、对犯罪嫌疑人可能判处十年有期徒刑以上刑罚,依照本法第一百五十八条规定延长期限届满,仍不能侦查终结的,经省、自治区、直辖市人民检察院批准或者决定,可以再延长二个月。(《刑事诉讼法》第一百五十九条)
四、特殊案件不受时间限制
因为特殊原因,在较长时间内不宜交付审判的特别重大复杂的案件,由最高人民检察院报请全国人民代表大会常务委员会批准延期审理。(《刑事诉讼法》第一百五十七条)
五、申请变更强制措施
犯罪嫌疑人、被告人及其法定代理人、近亲属或者辩护人有权申请变更强制措施。人民法院、人民检察院和公安机关收到申请后,应当在三日以内作出决定;不同意变更强制措施的,应当告知申请人,并说明不同意的理由。(《刑事诉讼法》第九十七条)
六、侦查期间律师申请会见危害国家安全犯罪案件、恐怖活动犯罪案件犯罪嫌疑人
对辩护律师提出的会见申请,办案部门应当在收到申请后三日以内,报经县级以上公安机关负责人批准,作出许可或者不许可的决定,书面通知辩护律师,并及时通知看守所或者执行监视居住的部门。除有碍侦查或者可能泄露国家秘密的情形外,应当作出许可的决定。公安机关不许可会见的,应当说明理由。有碍侦查或者可能泄露国家秘密的情形消失后,公安机关应当许可会见。(《公安机关办理刑事案件程序规定》第五十二条第三款、第四款)
七、律师会见普通案件犯罪嫌疑人
辩护律师要求会见在押的犯罪嫌疑人,看守所应当在查验其律师执业证书、律师事务所证明和委托书或者法律援助公函后,在四十八小时以内安排律师会见到犯罪嫌疑人,同时通知办案部门。(《公安机关办理刑事案件程序规定》第五十三条第一款)
八、律师会见犯罪嫌疑人需要聘请翻译人员
辩护律师会见在押或者被监视居住的犯罪嫌疑人需要聘请翻译人员的,应当向办案部门提出申请。办案部门应当在收到申请后三日以内,报经县级以上公安机关负责人批准,作出许可或者不许可的决定,书面通知辩护律师。对于具有本规定第三十二条所列情形之一的,作出不予许可的决定,并通知其更换;不具有相关情形的,应当许可。(《公安机关办理刑事案件程序规定》第五十四条第一款)
九、没收取保候审保证金和对取保候审保证人罚款
1、没收保证金的决定,公安机关应当在三日以内向被取保候审人宣读,并责令其在没收保证金决定书上签名、捺指印;被取保候审人在逃或者具有其他情形不能到场的,应当向其成年家属、法定代理人、辩护人或者单位、居住地的居民委员会、村民委员会宣布,由其成年家属、法定代理人、辩护人或者单位、居住地的居民委员会或者村民委员会的负责人在没收保证金决定书上签名。被取保候审人或者其成年家属、法定代理人、辩护人或者单位、居民委员会、村民委员会负责人拒绝签名的,公安机关应当在没收保证金决定书上注明。
2、公安机关在宣读没收保证金决定书时,应当告知如果对没收保证金的决定不服,被取保候审人或者其法定代理人可以在五日以内向作出决定的公安机关申请复议。公安机关应当在收到复议申请后七日以内作出决定。
3、被取保候审人或者其法定代理人对复议决定不服的,可以在收到复议决定书后五日以内向上一级公安机关申请复核一次。上一级公安机关应当在收到复核申请后七日以内作出决定。
4、对上级公安机关撤销或者变更没收保证金决定的,下级公安机关应当执行。决定对保证人罚款的,应当报经县级以上公安机关负责人批准,制作对保证人罚款决定书,在三日以内送达保证人,告知其如果对罚款决定不服,可以在收到决定书之日起五日以内向作出决定的公安机关申请复议。公安机关应当在收到复议申请后七日以内作出决定。
5、保证人对复议决定不服的,可以在收到复议决定书后五日以内向上一级公安机关申请复核一次。上一级公安机关应当在收到复核申请后七日以内作出决定。对上级公安机关撤销或者变更罚款决定的,下级公安机关应当执行。(《公安机关办理刑事案件程序规定》第九十八条、第九十九条、第一百零四条)
十、鉴定
对犯罪嫌疑人作精神病鉴定的期间不计入办案期限。(《刑事诉讼法》第一百四十九条)其他鉴定时间都应当计入办案期限。(《公安机关办理刑事案件程序规定》第二百五十七条)
十一、技术侦查
1、批准决定应当根据侦查犯罪的需要,确定采取技术侦查措施的种类和适用对象。批准决定自签发之日起三个月以内有效。对于不需要继续采取技术侦查措施的,应当及时解除。
2、对于复杂、疑难案件,期限届满仍有必要继续采取技术侦查措施的,经过批准,有效期可以延长,每次不得超过三个月。(《刑事诉讼法》第一百五十一条)
十二、查封、扣押、冻结
1、查封期限不得超过二年。期限届满可以续封一次,续封应当经作出原查封决定的县级以上公安机关负责人批准,在期限届满前五日以内重新制作查封决定书和协助查封通知书,送交有关部门协助办理,续封期限最长不得超过一年。
2、案件重大复杂,确需再续封的,应当经设区的市一级以上公安机关负责人批准,在期限届满前五日以内重新制作查封决定书和协助查封通知书,且每次再续封的期限最长不得超过一年。查封期限届满,未办理续封手续的,查封自动解除。公安机关应当及时将续封决定告知有关当事人。(《公安机关办理刑事案件适用查封、冻结措施有关规定》第七条)
3、冻结存款、汇款、证券交易结算资金、期货保证金等财产的期限为六个月。每次续冻期限最长不得超过六个月。
4、对于重大、复杂案件,经设区的市一级以上公安机关负责人批准,冻结存款、汇款、证券交易结算资金、期货保证金等财产的期限可以为一年。每次续冻期限最长不得超过一年。
5、冻结债券、股票、基金份额等证券的期限为二年。每次续冻期限最长不得超过二年。
6、冻结股权、保单权益或者投资权益的期限为六个月。每次续冻期限最长不得超过六个月。(《公安机关办理刑事案件程序规定》第二百四十三条、第二百四十四条、第二百四十五条)需要延长冻结期限的,应当按照原批准权限和程序,在冻结期限届满前办理继续冻结手续。逾期不办理继续冻结手续的,视为自动解除冻结。(《公安机关办理刑事案件程序规定》第二百四十条)
7、对查封、扣押的财物、文件、邮件、电报或者冻结的存款、汇款、债券、股票、基金份额等财产,经查明确实与案件无关的,应当在三日以内解除查封、扣押、冻结,予以退还。(《刑事诉讼法》第一百四十五条)
8、公安机关决定撤销案件或者对犯罪嫌疑人终止侦查的,除依照法律和有关规定另行处理的以外,应当在作出决定之日起三日以内对侦查中查封、冻结的涉案财物解除查封、冻结。需要给予行政处理的,应当及时予以处理或者移交有关行政主管机关处理。(《公安机关办理刑事案件适用查封、冻结措施有关规定》第三十八条)
十三、控告与申诉、立案与撤案
1、对有控告人的案件,决定不予立案的,公安机关应当制作不予立案通知书,并在三日以内送达控告人。
2、控告人对不予立案决定不服的,可以在收到不予立案通知书后七日以内向作出决定的公安机关申请复议;公安机关应当在收到复议申请后三十日以内作出决定,并将决定书送达控告人。
3、控告人对不予立案的复议决定不服的,可以在收到复议决定书后七日以内向上一级公安机关申请复核;上一级公安机关应当在收到复核申请后三十日以内作出决定。对上级公安机关撤销不予立案决定的,下级公安机关应当执行。
4、案情重大、复杂的,公安机关可以延长复议、复核时限,但是延长时限不得超过三十日,并书面告知申请人。(《公安机关办理刑事案件程序规定》第一百七十八条第二款、第一百七十九条)
5、对行政执法机关移送的案件,公安机关应当自接受案件之日起三日以内进行审查,认为有犯罪事实,需要追究刑事责任,依法决定立案的,应当书面通知移送案件的行政执法机关;认为没有犯罪事实,或者犯罪事实显著轻微,不需要追究刑事责任,依法不予立案的,应当说明理由,并将不予立案通知书送达移送案件的行政执法机关,相应退回案件材料。
6、公安机关认为行政执法机关移送的案件材料不全的,应当在接受案件后二十四小时以内通知移送案件的行政执法机关在三日以内补正,但不得以材料不全为由不接受移送案件。公安机关认为行政执法机关移送的案件不属于公安机关职责范围的,应当书面通知移送案件的行政执法机关向其他主管机关移送案件,并说明理由。
7、移送案件的行政执法机关对不予立案决定不服的,可以在收到不予立案通知书后三日以内向作出决定的公安机关申请复议;公安机关应当在收到行政执法机关的复议申请后三日以内作出决定,并书面通知移送案件的行政执法机关。(《公安机关办理刑事案件程序规定》第一百八十条、第一百八十一条)
8、对人民检察院要求说明不立案理由的案件,公安机关应当在收到通知书后七日以内,对不立案的情况、依据和理由作出书面说明,回复人民检察院。公安机关作出立案决定的,应当将立案决定书复印件送达人民检察院。人民检察院通知公安机关立案的,公安机关应当在收到通知书后十五日以内立案,并将立案决定书复印件送达人民检察院。(《公安机关办理刑事案件程序规定》第一百八十二条)
9、经立案侦查,认为有犯罪事实需要追究刑事责任,但不属于自己管辖或者需要由其他公安机关并案侦查的案件,经县级以上公安机关负责人批准,制作移送案件通知书,移送有管辖权的机关或者并案侦查的公安机关,并在移送案件后三日以内书面通知扭送人、报案人、控告人、举报人或者移送案件的行政执法机关。(《公安机关办理刑事案件程序规定》第一百八十四条
10、公安机关作出撤销案件决定后,应当在三日以内告知原犯罪嫌疑人、被害人或者其近亲属、法定代理人以及案件移送机关。 公安机关作出终止侦查决定后,应当在三日以内告知原犯罪嫌疑人。(《公安机关办理刑事案件程序规定》第一百八十九条)
11、当事人和辩护人、诉讼代理人、利害关系人对于公安机关及其侦查人员有下列行为之一的,有权向该机关申诉或者控告:采取强制措施法定期限届满,不予以释放、解除或者变更的;应当退还取保候审保证金不退还的;对与案件无关的财物采取查封、扣押、冻结措施的;应当解除查封、扣押、冻结不解除的;贪污、挪用、私分、调换、违反规定使用查封、扣押、冻结的财物的。
12、受理申诉或者控告的公安机关应当及时进行调查核实,并在收到申诉、控告之日起三十日以内作出处理决定,书面回复申诉人、控告人。发现公安机关及其侦查人员有上述行为之一的,应当立即纠正。(《公安机关办理刑事案件程序规定》第一百九十六条)
十四、回避
1、当事人及其法定代理人对侦查人员提出回避申请的,公安机关应当在收到回避申请后二日以内作出决定并通知申请人;情况复杂的,经县级以上公安机关负责人批准,可以在收到回避申请后五日以内作出决定。
2、当事人及其法定代理人对县级以上公安机关负责人提出回避申请的,公安机关应当及时将申请移送同级人民检察院。当事人及其法定代理人对驳回申请回避的决定不服的,可以在收到驳回申请回避决定书后五日以内向作出决定的公安机关申请复议。公安机关应当在收到复议申请后五日以内作出复议决定并书面通知申请人。(《公安机关办理刑事案件程序规定》第三十六条、第三十七条)
十五、执行
1、罪犯被交付执行刑罚的时候,应当由交付执行的人民法院在判决生效后十日以内将有关的法律文书送达公安机关、监狱或者其他执行机关。(《刑事诉讼法》第二百六十四条第一款)
2、公安机关接到人民法院生效的判处死刑缓期二年执行、无期徒刑、有期徒刑的判决书、裁定书以及执行通知书后,应当在一个月以内将罪犯送交监狱执行。(《公安机关办理刑事案件程序规定》第三百条第一款)
检察院
一、回避
1、人民检察院作出驳回申请回避的决定后,应当告知当事人及其法定代理人如不服本决定,有权在收到驳回申请回避的决定书后五日以内向原决定机关申请复议一次。当事人及其法定代理人对驳回申请回避的决定不服申请复议的,决定机关应当在三日以内作出复议决定并书面通知申请人。(《人民检察院刑事诉讼规则》第三十二条、第三十三条)
二、保证辩护人及时阅卷
辩护律师或者经过许可的其他辩护人到人民检察院查阅、摘抄、复制本案的案卷材料,由负责案件管理的部门及时安排,由办案部门提供案卷材料。因办案部门工作等原因无法及时安排的,应当向辩护人说明,并自即日起三个工作日以内安排辩护人阅卷,办案部门应当予以配合。(《人民检察院刑事诉讼规则》第四十九条第一款)
三、辩护人申请调取证据:
案件提请批准逮捕或者移送起诉后,辩护人认为公安机关在侦查期间收集的证明犯罪嫌疑人无罪或者罪轻的证据材料未提交,申请人民检察院向公安机关调取的,人民检察院负责捕诉的部门应当及时审查。经审查,认为辩护人申请调取的证据已收集并且与案件事实有联系的,应当予以调取;认为辩护人申请调取的证据未收集或者与案件事实没有联系的,应当决定不予调取并向辩护人说明理由。公安机关移送相关证据材料的,人民检察院应当在三日以内告知辩护人。人民检察院办理直接受理侦查的案件,适用前款规定。(《人民检察院刑事诉讼规则》第五十条)
四、辩护人、诉讼代理人控告申诉
辩护人、诉讼代理人认为其依法行使诉讼权利受到阻碍向人民检察院申诉或者控告的,人民检察院应当及时受理并调查核实,在十日以内办结并书面答复。情况属实的,通知有关机关或者本院有关部门、下级人民检察院予以纠正。(《人民检察院刑事诉讼规则》第五十八条)
五、拘传、传唤
1、拘传的时间从犯罪嫌疑人到案时开始计算。犯罪嫌疑人到案后,应当责令其在拘传证上填写到案时间,签名或者盖章,并捺指印,然后立即讯问。拘传结束后,应当责令犯罪嫌疑人在拘传证上填写拘传结束时间。犯罪嫌疑人拒绝填写的,应当在拘传证上注明。
2、一次拘传持续的时间不得超过十二小时;案情特别重大、复杂,需要采取拘留、逮捕措施的,拘传持续的时间不得超过二十四小时。两次拘传间隔的时间一般不得少于十二小时,不得以连续拘传的方式变相拘禁犯罪嫌疑人。拘传犯罪嫌疑人,应当保证犯罪嫌疑人的饮食和必要的休息时间。(《人民检察院刑事诉讼规则》第八十三条)
3、需要对被拘传的犯罪嫌疑人变更强制措施的,应当在拘传期限内办理变更手续。在拘传期间决定不采取其他强制措施的,拘传期限届满,应当结束拘传。(《人民检察院刑事诉讼规则》第八十五条)
4、传唤持续的时间不得超过十二小时。案情特别重大、复杂,需要采取拘留、逮捕措施的,传唤持续的时间不得超过二十四小时。两次传唤间隔的时间一般不得少于十二小时,不得以连续传唤的方式变相拘禁犯罪嫌疑人。传唤犯罪嫌疑人,应当保证犯罪嫌疑人的饮食和必要的休息时间。(《人民检察院刑事诉讼规则》第一百八十五条)
六、拘留
1、拘留后,应当立即将被拘留人送看守所羁押,至迟不得超过二十四小时。
2、对犯罪嫌疑人拘留后,除无法通知的以外,人民检察院应当在二十四小时以内,通知被拘留人的家属。无法通知的,应当将原因写明附卷。无法通知的情形消除后,应当立即通知其家属。(《人民检察院刑事诉讼规则》第一百二十二条第二款、第一百二十三条)
3、人民检察院直接受理侦查的案件,拘留犯罪嫌疑人的羁押期限为十四日,特殊情况下可以延长一日至三日。(《人民检察院刑事诉讼规则》第一百二十六条)
七、监察机关移送案件
1、对于监察机关移送起诉的已采取留置措施的案件,人民检察院应当在受理案件后,及时对犯罪嫌疑人作出拘留决定,交公安机关执行。执行拘留后,留置措施自动解除。人民检察院应当在执行拘留后十日以内,作出是否逮捕、取保候审或者监视居住的决定。特殊情况下,决定的时间可以延长一日至四日。人民检察院决定采取强制措施的期间不计入审查起诉期限。
2、除无法通知的以外,人民检察院应当在公安机关执行拘留、逮捕后二十四小时以内,通知犯罪嫌疑人的家属。(《人民检察院刑事诉讼规则》第一百四十二条、第一百四十三条、第一百四十四条)
八、申请变更强制措施
1、被羁押或者监视居住的犯罪嫌疑人及其法定代理人、近亲属或者辩护人向人民检察院申请取保候审,人民检察院应当在三日以内作出是否同意的答复。经审查符合本规则第八十六条规定情形之一的,可以对被羁押或者监视居住的犯罪嫌疑人依法办理取保候审手续。经审查不符合取保候审条件的,应当告知申请人,并说明不同意取保候审的理由。(《人民检察院刑事诉讼规则》第八十八条)
2、犯罪嫌疑人及其法定代理人、近亲属或者辩护人认为人民检察院采取强制措施法定期限届满,要求解除、变更强制措施或者释放犯罪嫌疑人的,人民检察院应当在收到申请后三日以内作出决定。经审查,认为法定期限届满的,应当决定解除、变更强制措施或者释放犯罪嫌疑人,并通知公安机关执行;认为法定期限未满的,书面答复申请人。(《人民检察院刑事诉讼规则》第一百五十条)
3、犯罪嫌疑人及其法定代理人、近亲属或者辩护人向人民检察院提出变更强制措施申请的,人民检察院应当在收到申请后三日以内作出决定。(《人民检察院刑事诉讼规则》第一百五十一条第一款)
九、对群众来信的答复
1、对于收到的群众来信,负责控告申诉检察的部门应当在七日以内进行程序性答复,办案部门应当在三个月以内将办理进展或者办理结果答复来信人。(《人民检察院刑事诉讼规则》第一百六十三条)
十、检察院直接受理案件的处理
1、人民检察院直接受理侦查案件的线索,由负责侦查的部门统一受理、登记和管理。负责控告申诉检察的部门接受的控告、举报,或者本院其他办案部门发现的案件线索,属于人民检察院直接受理侦查案件线索的,应当在七日以内移送负责侦查的部门。(《人民检察院刑事诉讼规则》第一百六十六条第一款)
2、对于其他机关或者本院其他办案部门移送的案件线索,决定不予立案的,负责侦查的部门应当制作不立案通知书,写明案由和案件来源、决定不立案的原因和法律依据,自作出不立案决定之日起十日以内送达移送案件线索的机关或者部门。(《人民检察院刑事诉讼规则》第一百七十二条)
3、对于控告和实名举报,决定不予立案的,应当制作不立案通知书,写明案由和案件来源、决定不立案的原因和法律依据,由负责侦查的部门在十五日以内送达控告人、举报人,同时告知本院负责控告申诉检察的部门。
4、控告人如果不服,可以在收到不立案通知书后十日以内向上一级人民检察院申请复议。不立案的复议,由上一级人民检察院负责侦查的部门审查办理。(《人民检察院刑事诉讼规则》第一百七十三条第一款、第二款)
5、错告对被控告人、被举报人造成不良影响的,人民检察院应当自作出不立案决定之日起一个月以内向其所在单位或者有关部门通报调查核实的结论,澄清事实。(《人民检察院刑事诉讼规则》第一百七十四条第一款)
6、人民检察院直接受理侦查的案件,对犯罪嫌疑人没有采取取保候审、监视居住、拘留或者逮捕措施的,负责侦查的部门应当在立案后二年以内提出移送起诉、移送不起诉或者撤销案件的意见;对犯罪嫌疑人采取取保候审、监视居住、拘留或者逮捕措施的,负责侦查的部门应当在解除或者撤销强制措施后一年以内提出移送起诉、移送不起诉或者撤销案件的意见。(《人民检察院刑事诉讼规则》第二百五十三条)
十一、查封、扣押、冻结
1、对于冻结的存款、汇款、债券、股票、基金份额等财产,经查明确实与案件无关的,应当在三日以内解除冻结,并通知财产所有人。(《人民检察院刑事诉讼规则》第二百一十五条)
2、对于扣押的款项和物品,应当在三日以内将款项存入唯一合规账户,将物品送负责案件管理的部门保管。法律或者有关规定另有规定的除外。对于查封、扣押在人民检察院的物品、文件、邮件、电报,人民检察院应当妥善保管。经查明确实与案件无关的,应当在三日以内作出解除或者退还决定,并通知有关单位、当事人办理相关手续。(《人民检察院刑事诉讼规则》第二百一十七条)
十二、鉴定
对犯罪嫌疑人作精神病鉴定的期间不计入羁押期限和办案期限。(《人民检察院刑事诉讼规则》第二百二十二条)
十三、技术侦查
1、人民检察院采取技术侦查措施应当根据侦查犯罪的需要,确定采取技术侦查措施的种类和适用对象,按照有关规定报请批准。批准决定自签发之日起三个月以内有效。
2、对于不需要继续采取技术侦查措施的,应当及时解除;对于复杂、疑难案件,期限届满仍有必要继续采取技术侦查措施的,应当在期限届满前十日以内制作呈请延长技术侦查措施期限报告书,写明延长的期限及理由。
3、经过原批准机关批准,有效期可以延长,每次不得超过三个月。(《人民检察院刑事诉讼规则》第二百二十九条第一款)
十四、审查逮捕
1、对公安机关提请批准逮捕的犯罪嫌疑人,已经被拘留的,人民检察院应当在收到提请批准逮捕书后七日以内作出是否批准逮捕的决定;未被拘留的,应当在收到提请批准逮捕书后十五日以内作出是否批准逮捕的决定,重大、复杂案件,不得超过二十日。(《人民检察院刑事诉讼规则》第二百八十二条)
2、对本院负责侦查的部门移送审查逮捕的案件,犯罪嫌疑人已被拘留的,负责捕诉的部门应当在收到逮捕犯罪嫌疑人意见书后七日以内,报请检察长决定是否逮捕,特殊情况下,决定逮捕的时间可以延长一日至三日。
3、犯罪嫌疑人未被拘留的,负责捕诉的部门应当在收到逮捕犯罪嫌疑人意见书后十五日以内,报请检察长决定是否逮捕,重大、复杂案件,不得超过二十日。(《人民检察院刑事诉讼规则》第二百九十七条)
十五、审查起诉
1、人民检察院对于移送起诉的案件,应当在一个月以内作出决定;重大、复杂的案件,一个月以内不能作出决定的,可以延长十五日。
2、人民检察院审查起诉的案件,改变管辖的,从改变后的人民检察院收到案件之日起计算审查起诉期限。(《人民检察院刑事诉讼规则》第三百五十一条)
3、犯罪嫌疑人认罪认罚,人民检察院经审查,认为符合速裁程序适用条件的,应当在十日以内作出是否提起公诉的决定,对可能判处的有期徒刑超过一年的,可以延长至十五日;认为不符合速裁程序适用条件的,应当在本规则第三百五十一条规定的期限以内作出是否提起公诉的决定。(《人民检察院刑事诉讼规则》第二百七十三条第一款、第二款)
4、退回监察机关补充调查、退回公安机关补充侦查的案件,均应当在一个月以内补充调查、补充侦查完毕。
5、补充调查、补充侦查以二次为限。补充调查、补充侦查完毕移送起诉后,人民检察院重新计算审查起诉期限。(《人民检察院刑事诉讼规则》第三百四十六条第一款、第二款、第三款)
6、不起诉决定书应当送达被害人或者其近亲属及其诉讼代理人、被不起诉人及其辩护人以及被不起诉人所在单位。送达时,应当告知被害人或者其近亲属及其诉讼代理人,如果对不起诉决定不服,可以自收到不起诉决定书后七日以内向上一级人民检察院申诉;也可以不经申诉,直接向人民法院起诉。
7、依照刑事诉讼法第一百七十七条第二款作出不起诉决定的,应当告知被不起诉人,如果对不起诉决定不服,可以自收到不起诉决定书后七日以内向人民检察院申诉。(《人民检察院刑事诉讼规则》第三百七十七条)
8、人民检察院复查不服不起诉决定的申诉,应当在立案后三个月以内报经检察长批准作出复查决定。案情复杂的,不得超过六个月。(《人民检察院刑事诉讼规则》第三百八十六条) 、
十六、开庭审理调取证据
在法庭审理过程中,合议庭对证据有疑问或者人民法院根据辩护人、被告人的申请,向人民检察院调取在侦查、审查起诉中收集的有关被告人无罪或者罪轻的证据材料的,人民检察院应当自收到人民法院要求调取证据材料决定书后三日以内移交。没有上述材料的,应当向人民法院说明情况。(《人民检察院刑事诉讼规则》第四百一十四条)
十七、建议法庭延期审理
公诉人在法庭审理过程中建议延期审理的次数不得超过两次,每次不得超过一个月。(《人民检察院刑事诉讼规则》第四百二十一条第二款)
十八、二审法院决定开庭通知检察院查阅、调阅案卷时间
1、人民检察院在接到第二审人民法院决定开庭、查阅案卷通知后,可以查阅或者调阅案卷材料。查阅或者调阅案卷材料应当在接到人民法院的通知之日起一个月以内完成。在一个月以内无法完成的,可以商请人民法院延期审理。(《人民检察院刑事诉讼规则》第四百四十七条第二款)
十九、刑事诉讼法律监督
1、对人民检察院及其工作人员办理案件中违法行为的申诉、控告,由负责控告申诉检察的部门受理和审查办理。对其他司法机关处理决定不服向人民检察院提出的申诉,由负责控告申诉检察的部门受理后,移送相关办案部门审查办理。审查办理的部门应当在受理之日起十五日以内提出审查意见。
2、人民检察院对刑事诉讼法第一百一十七条的申诉,经审查认为需要其他司法机关说明理由的,应当要求有关机关说明理由,并在收到理由说明后十五日以内提出审查意见。人民检察院及其工作人员办理案件中存在的违法情形属实的,应当予以纠正;不存在违法行为的,书面答复申诉人、控告人。其他司法机关对申诉、控告的处理不正确的,人民检察院应当通知有关机关予以纠正;处理正确的,书面答复申诉人、控告人。(《人民检察院刑事诉讼规则》第五百五十六条)
3、人民检察院要求公安机关说明不立案或者立案理由,应当书面通知公安机关,并且告知公安机关在收到通知后七日以内,书面说明不立案或者立案的情况、依据和理由,连同有关证据材料回复人民检察院。
4、公安机关说明不立案或者立案的理由后,人民检察院应当进行审查。认为公安机关不立案或者立案理由不能成立的,经检察长决定,应当通知公安机关立案或者撤销案件。人民检察院认为公安机关不立案或者立案理由成立的,应当在十日以内将不立案或者立案的依据和理由告知被害人及其法定代理人、近亲属或者行政执法机关。(《人民检察院刑事诉讼规则》第五百六十条、第五百六十一条)
5、公安机关对当事人的报案、控告、举报或者行政执法机关移送的涉嫌犯罪案件受理后未在规定期限内作出是否立案决定,当事人或者行政执法机关向人民检察院提出的,人民检察院应当受理并进行审查。经审查,认为尚未超过规定期限的,应当移送公安机关处理,并答复报案人、控告人、举报人或者行政执法机关;认为超过规定期限的,应当要求公安机关在七日以内书面说明逾期不作出是否立案决定的理由,连同有关证据材料回复人民检察院。
6、公安机关在七日以内不说明理由也不作出立案或者不立案决定的,人民检察院应当提出纠正意见。人民检察院经审查有关证据材料认为符合立案条件的,应当通知公安机关立案。(《人民检察院刑事诉讼规则》第五百六十二条)
7、人民检察院通知公安机关立案或者撤销案件,应当制作通知立案书或者通知撤销案件书,说明依据和理由,连同证据材料送达公安机关,并且告知公安机关应当在收到通知立案书后十五日以内立案,对通知撤销案件书没有异议的应当立即撤销案件,并将立案决定书或者撤销案件决定书及时送达人民检察院。(《人民检察院刑事诉讼规则》第五百六十三条)
8、羁押必要性审查:人民检察院向办案机关发出释放或者变更强制措施建议书的,应当说明不需要继续羁押犯罪嫌疑人、被告人的理由和法律依据,并要求办案机关在十日以内回复处理情况。
9、人民检察院应当跟踪办案机关对释放或者变更强制措施建议的处理情况。办案机关未在十日以内回复处理情况的,应当提出纠正意见。对于依申请审查的案件,人民检察院办结后,应当将提出建议的情况和公安机关、人民法院的处理情况,或者有继续羁押必要的审查意见和理由及时书面告知申请人。(《人民检察院刑事诉讼规则》第五百八十一条、第五百八十二条)
10、被害人及其法定代理人不服地方各级人民法院第一审的判决,在收到判决书后五日以内请求人民检察院提出抗诉的,人民检察院应当立即进行审查,在收到被害人及其法定代理人的请求后五日以内作出是否抗诉的决定,并且答复请求人。
11、经审查认为应当抗诉的,适用本规则第五百八十四条至第五百八十七条的规定办理。被害人及其法定代理人在收到判决书五日以后请求人民检察院提出抗诉的,由人民检察院决定是否受理。(《人民检察院刑事诉讼规则》第五百八十八条)
12、人民检察院对不服人民法院已经发生法律效力的判决、裁定的申诉案件复查终结后,应当制作刑事申诉复查通知书,在十日以内通知申诉人。(《人民检察院刑事诉讼规则》第五百九十六条第一款)
人民法院
一、辩护与代理
1、被告人没有委托辩护人的,人民法院自受理案件之日起三日以内,应当告知其有权委托辩护人。(最高人民法院关于适用《中华人民共和国刑事诉讼法》的解释第四十四条第一款)
2、审判期间,在押的被告人要求委托辩护人的,人民法院应当在三日以内向其监护人、近亲属或者其指定的人员转达要求。(最高人民法院关于适用《中华人民共和国刑事诉讼法》的解释第四十五条)
3、被告人拒绝法律援助机构指派的律师为其辩护,坚持自己行使辩护权的,人民法院应当准许。属于应当提供法律援助的情形,被告人拒绝指派的律师为其辩护的,人民法院应当查明原因。理由正当的,应当准许,但被告人应当在五日以内另行委托辩护人;被告人未另行委托辩护人的,人民法院应当在三日以内通知法律援助机构另行指派律师为其提供辩护。(最高人民法院关于适用《中华人民共和国刑事诉讼法》的解释第五十条)
3、辩护律师申请人民法院调查取证:对辩护律师的申请,人民法院应当在五日以内作出是否准许、同意的决定,并通知申请人;决定不准许、不同意的,应当说明理由。(最高人民法院关于适用《中华人民共和国刑事诉讼法》的解释第六十条第二款)
4、人民法院自受理自诉案件之日起三日以内,应当告知自诉人及其法定代理人、附带民事诉讼当事人及其法定代理人,有权委托诉讼代理人,并告知其如果经济困难,可以申请法律援助。(最高人民法院关于适用《中华人民共和国刑事诉讼法》的解释第六十二条)
二、强制措施
1、拘传被告人,持续的时间不得超过十二小时;案情特别重大、复杂,需要采取逮捕措施的,持续的时间不得超过二十四小时。不得以连续拘传的形式变相拘禁被告人。应当保证被拘传人的饮食和必要的休息时间。(最高人民法院关于适用《中华人民共和国刑事诉讼法》的解释第一百四十九条)
2、指对被告人指定居所监视居住后,人民法院应当在二十四小时以内,将监视居住的原因和处所通知其家属;确实无法通知的,应当记录在案。(最高人民法院关于适用《中华人民共和国刑事诉讼法》的解释第一百六十一条第二款)
3、人民法院作出逮捕决定后,应当将逮捕决定书等相关材料送交公安机关执行,并将逮捕决定书抄送人民检察院。逮捕被告人后,人民法院应当将逮捕的原因和羁押的处所,在二十四小时以内通知其家属;确实无法通知的,应当记录在案。(最高人民法院关于适用《中华人民共和国刑事诉讼法》的解释第一百六十七条)
4、人民法院对决定逮捕的被告人,应当在逮捕后二十四小时以内讯问。发现不应当逮捕的,应当立即释放。必要时,可以依法变更强制措施。(最高人民法院关于适用《中华人民共和国刑事诉讼法》的解释第一百六十八条)
5、对人民法院决定逮捕的被告人,人民检察院建议释放或者变更强制措施的,人民法院应当在收到建议后十日以内将处理情况通知人民检察院。(最高人民法院关于适用《中华人民共和国刑事诉讼法》的解释第一百七十三条)
6、被告人及其法定代理人、近亲属或者辩护人申请变更、解除强制措施的,应当说明理由。人民法院收到申请后,应当在三日以内作出决定。同意变更、解除强制措施的,应当依照本解释规定处理;不同意的,应当告知申请人,并说明理由。(最高人民法院关于适用《中华人民共和国刑事诉讼法》的解释第一百七十四条)
三、附带民事诉讼
1、被害人或者其法定代理人、近亲属提起附带民事诉讼的,人民法院应当在七日以内决定是否受理。(最高人民法院关于适用《中华人民共和国刑事诉讼法》的解释第一百八十六条)
2、人民法院受理附带民事诉讼后,应当在五日以内将附带民事起诉状副本送达附带民事诉讼被告人及其法定代理人,或者将口头起诉的内容及时通知附带民事诉讼被告人及其法定代理人,并制作笔录。人民法院送达附带民事起诉状副本时,应当根据刑事案件的审理期限,确定被告人及其法定代理人的答辩准备时间。(最高人民法院关于适用《中华人民共和国刑事诉讼法》的解释第一百八十七条)
3、有权提起附带民事诉讼的人因情况紧急,不立即申请保全将会使其合法权益受到难以弥补的损害的,可以在提起附带民事诉讼前,向被保全财产所在地、被申请人居住地或者对案件有管辖权的人民法院申请采取保全措施。申请人在人民法院受理刑事案件后十五日以内未提起附带民事诉讼的,人民法院应当解除保全措施。(最高人民法院关于适用《中华人民共和国刑事诉讼法》的解释第一百八十九条第二款)
四、批准延长审限
1、对可能判处死刑的案件或者附带民事诉讼的案件,以及有刑事诉讼法第一百五十八条规定情形之一的案件,上一级人民法院可以批准延长审理期限一次,期限为三个月。因特殊情况还需要延长的,应当报请最高人民法院批准。申请批准延长审理期限的,应当在期限届满十五日以前层报。有权决定的人民法院不同意的,应当在审理期限届满五日以前作出决定。
2、因特殊情况报请最高人民法院批准延长审理期限,最高人民法院经审查,予以批准的,可以延长审理期限一至三个月。期限届满案件仍然不能审结的,可以再次提出申请。(最高人民法院关于适用《中华人民共和国刑事诉讼法》的解释第二百一十条)
五、精神病鉴定
审判期间,对被告人作精神病鉴定的时间不计入审理期限。(最高人民法院关于适用《中华人民共和国刑事诉讼法》的解释第二百一十一条)
六、公诉案件第一审程序
1、对公诉案件是否受理,应当在七日以内审查完毕。(最高人民法院关于适用《中华人民共和国刑事诉讼法》的解释第二百一十九条第二款)
2、开庭前的通知:开庭十日以前将起诉书副本送达被告人、辩护人;开庭三日以前将传唤当事人的传票和通知辩护人、诉讼代理人、法定代理人、证人、鉴定人等出庭的通知书送达;通知有关人员出庭,也可以采取电话、短信、传真、电子邮件、即时通讯等能够确认对方收悉的方式;对被害人人数众多的涉众型犯罪案件,可以通过互联网公布相关文书,通知有关人员出庭;公开审理的案件,在开庭三日以前公布案由、被告人姓名、开庭时间和地点。(最高人民法院关于适用《中华人民共和国刑事诉讼法》的解释第二百二十一条第一款第二、第五、第六项)
3、人民法院向人民检察院调取需要调查核实的证据材料,或者根据被告人、辩护人的申请,向人民检察院调取在调查、侦查、审查起诉期间收集的有关被告人无罪或者罪轻的证据材料,应当通知人民检察院在收到调取证据材料决定书后三日以内移交。(最高人民法院关于适用《中华人民共和国刑事诉讼法》的解释第二百七十五条)
4、当庭宣告判决的,应当在五日以内送达判决书。定期宣告判决的,应当在宣判前,先期公告宣判的时间和地点,传唤当事人并通知公诉人、法定代理人、辩护人和诉讼代理人;判决宣告后,应当立即送达判决书。(最高人民法院关于适用《中华人民共和国刑事诉讼法》的解释第三百零二条)
5、被告人在庭审中拒绝辩护人辩护:依照前两条规定另行委托辩护人或者通知法律援助机构指派律师的,自案件宣布休庭之日起至第十五日止,由辩护人准备辩护,但被告人及其辩护人自愿缩短时间的除外。(最高人民法院关于适用《中华人民共和国刑事诉讼法》的解释第三百一十三条第一款)
6、中止审理的期间不计入审理期限。(《中华人民共和国刑事诉讼法》第二百零六条第二款)
7、人民法院审理公诉案件,应当在受理后二个月以内宣判,至迟不得超过三个月。对于可能判处死刑的案件或者附带民事诉讼的案件,以及有本法第一百五十八条规定情形之一的,经上一级人民法院批准,可以延长三个月;因特殊情况还需要延长的,报请最高人民法院批准。
8、人民法院改变管辖的案件,从改变后的人民法院收到案件之日起计算审理期限。人民检察院补充侦查的案件,补充侦查完毕移送人民法院后,人民法院重新计算审理期限。(《中华人民共和国刑事诉讼法》第二百零八条)
9、适用简易程序审理案件,人民法院应当在受理后二十日以内审结;对可能判处的有期徒刑超过三年的,可以延长至一个半月。(《中华人民共和国刑事诉讼法》第二百二十条)
10、适用速裁程序审理案件,人民法院应当在受理后十日以内审结;对可能判处的有期徒刑超过一年的,可以延长至十五日。(《中华人民共和国刑事诉讼法》第二百二十五条)
七、自诉案件第一审程序
1、对自诉案件,人民法院应当在十五日以内审查完毕。经审查,符合受理条件的,应当决定立案,并书面通知自诉人或者代为告诉人。(最高人民法院关于适用《中华人民共和国刑事诉讼法》的解释第三百二十条第一款)
2、人民法院审理自诉案件的期限,被告人被羁押的,适用本法第二百零八条第一款、第二款的规定;未被羁押的,应当在受理后六个月以内宣判。(《中华人民共和国刑事诉讼法》第二百一十二条第二款)
八、第二审程序
1、不服判决的上诉和抗诉的期限为十日,不服裁定的上诉和抗诉的期限为五日,从接到判决书、裁定书的第二日起算。(《中华人民共和国刑事诉讼法》第二百三十条)
2、被告人、自诉人、附带民事诉讼的原告人和被告人通过原审人民法院提出上诉的,原审人民法院应当在三日以内将上诉状连同案卷、证据移送上一级人民法院,同时将上诉状副本送交同级人民检察院和对方当事人。
3、被告人、自诉人、附带民事诉讼的原告人和被告人直接向第二审人民法院提出上诉的,第二审人民法院应当在三日以内将上诉状交原审人民法院送交同级人民检察院和对方当事人。(《中华人民共和国刑事诉讼法》第二百三十一条)
4、人民检察院查阅案卷时间不计入审限:人民检察院提出抗诉的案件或者第二审人民法院开庭审理的公诉案件,同级人民检察院都应当派员出席法庭。第二审人民法院应当在决定开庭审理后及时通知人民检察院查阅案卷。人民检察院应当在一个月以内查阅完毕。人民检察院查阅案卷的时间不计入审理期限。(《中华人民共和国刑事诉讼法》第二百三十五条)
5、第二审人民法院受理上诉、抗诉案件,应当在二个月以内审结。对于可能判处死刑的案件或者附带民事诉讼的案件,以及有本法第一百五十八条规定情形之一的,经省、自治区、直辖市高级人民法院批准或者决定,可以延长二个月;因特殊情况还需要延长的,报请最高人民法院批准。最高人民法院受理上诉、抗诉案件的审理期限,由最高人民法院决定。(《中华人民共和国刑事诉讼法》第二百四十三条)
九、审判监督程序
1、对立案审查的申诉案件,应当在三个月以内作出决定,至迟不得超过六个月。因案件疑难、复杂、重大或者其他特殊原因需要延长审查期限的,参照本解释第二百一十条的规定处理。(最高人民法院关于适用《中华人民共和国刑事诉讼法》的解释第四百五十七条第一款)
2、对人民检察院依照审判监督程序提出抗诉的案件,接受抗诉的人民法院应当组成合议庭审理。对原判事实不清、证据不足,包括有新的证据证明原判可能有错误,需要指令下级人民法院再审的,应当在立案之日起一个月以内作出决定,并将指令再审决定书送达抗诉的人民检察院。(最高人民法院关于适用《中华人民共和国刑事诉讼法》的解释第四百六十三条)
3、人民法院按照审判监督程序重新审判的案件,应当在作出提审、再审决定之日起三个月以内审结,需要延长期限的,不得超过六个月。
4、接受抗诉的人民法院按照审判监督程序审判抗诉的案件,审理期限适用前款规定;对需要指令下级人民法院再审的,应当自接受抗诉之日起一个月以内作出决定,下级人民法院审理案件的期限适用前款规定。(《中华人民共和国刑事诉讼法》第二百五十八条)
十、执行
下级人民法院接到最高人民法院执行死刑的命令后,应当在七日以内交付执行。(《中华人民共和国刑事诉讼法》第二百六十二条第一款)罪犯被交付执行刑罚的时候,应当由交付执行的人民法院在判决生效后十日以内将有关的法律文书送达公安机关、监狱或者其他执行机关。(《中华人民共和国刑事诉讼法》第二百六十四条第一款)
十一、减刑及假释
1、对被判处死刑缓期执行的罪犯的减刑,由罪犯服刑地的高级人民法院在收到同级监狱管理机关审核同意的减刑建议书后一个月以内作出裁定。
2、对被判处无期徒刑的罪犯的减刑、假释,由罪犯服刑地的高级人民法院在收到同级监狱管理机关审核同意的减刑、假释建议书后一个月以内作出裁定,案情复杂或者情况特殊的,可以延长一个月。
3、对被判处有期徒刑和被减为有期徒刑的罪犯的减刑、假释,由罪犯服刑地的中级人民法院在收到执行机关提出的减刑、假释建议书后一个月以内作出裁定,案情复杂或者情况特殊的,可以延长一个月。
4、对被判处管制、拘役的罪犯的减刑,由罪犯服刑地的中级人民法院在收到同级执行机关审核同意的减刑建议书后一个月以内作出裁定。
5、对社区矫正对象的减刑,由社区矫正执行地的中级以上人民法院在收到社区矫正机构减刑建议书后三十日以内作出裁定。(最高人民法院关于适用《中华人民共和国刑事诉讼法》的解释第五百三十四条)
6、人民法院作出减刑、假释裁定后,应当在七日以内送达提请减刑、假释的执行机关、同级人民检察院以及罪犯本人。
7、人民检察院认为减刑、假释裁定不当,在法定期限内提出书面纠正意见的,人民法院应当在收到意见后另行组成合议庭审理,并在一个月以内作出裁定。(最高人民法院关于适用《中华人民共和国刑事诉讼法》的解释第五百三十九条第一款)
8、被提请撤销缓刑、假释的罪犯可能逃跑或者可能发生社会危险,社区矫正机构在提出撤销缓刑、假释建议的同时,提请人民法院决定对其予以逮捕的,人民法院应当在四十八小时以内作出是否逮捕的决定。决定逮捕的,由公安机关执行。逮捕后的羁押期限不得超过三十日。(最高人民法院关于适用《中华人民共和国刑事诉讼法》的解释第五百四十四条)
9、人民法院应当在收到社区矫正机构的撤销缓刑、假释建议书后三十日以内作出裁定。撤销缓刑、假释的裁定一经作出,立即生效。人民法院应当将撤销缓刑、假释裁定书送达社区矫正机构和公安机关,并抄送人民检察院,由公安机关将罪犯送交执行。执行以前被逮捕的,羁押一日折抵刑期一日。(最高人民法院关于适用《中华人民共和国刑事诉讼法》的解释第五百四十五条)
十二、犯罪嫌疑人、被告人逃匿、死亡案件违法所得的没收程序
1、对没收违法所得的申请,人民法院应当在三十日以内审查完毕。(最高人民法院关于适用《中华人民共和国刑事诉讼法》的解释第六百一十三条第一款)
2、人民法院受理没收违法所得的申请后,应当在十五日以内发布公告。公告期为六个月,公告期间不适用中止、中断、延长的规定。(最高人民法院关于适用《中华人民共和国刑事诉讼法》的解释第六百一十四条第一款、第二款)
3、人民法院确定开庭日期后,应当将开庭的时间、地点通知人民检察院、利害关系人及其诉讼代理人、证人、鉴定人、翻译人员。通知书应当依照本解释第六百一十五条第二款、第三款规定的方式,至迟在开庭审理三日以前送达;受送达人在境外的,至迟在开庭审理三十日以前送达。(最高人民法院关于适用《中华人民共和国刑事诉讼法》的解释第六百一十九条第三款)
4、对没收违法所得或者驳回申请的裁定,犯罪嫌疑人、被告人的近亲属和其他利害关系人或者人民检察院可以在五日以内提出上诉、抗诉。(最高人民法院关于适用《中华人民共和国刑事诉讼法》的解释第六百二十二条)
5、审理申请没收违法所得案件的期限,参照公诉案件第一审普通程序和第二审程序的审理期限执行。公告期间和请求刑事司法协助的时间不计入审理期限。(最高人民法院关于适用《中华人民共和国刑事诉讼法》的解释第六百二十七条)
十三、强制医疗
1、对人民检察院提出的强制医疗申请,人民法院应当在七日以内审查完毕。(最高人民法院关于适用《中华人民共和国刑事诉讼法》的解释第六百三十三条)
2、被申请人或者被告人没有委托诉讼代理人的,应当自受理强制医疗申请或者发现被告人符合强制医疗条件之日起三日以内,通知法律援助机构指派律师担任其诉讼代理人,为其提供法律帮助。(最高人民法院关于适用《中华人民共和国刑事诉讼法》的解释第六百三十四条第二款)
3、人民法院经审理,对于被申请人或者被告人符合强制医疗条件的,应当在一个月以内作出强制医疗的决定。(《中华人民共和国刑事诉讼法》第三百零五条第一款)
4、被决定强制医疗的人、被害人及其法定代理人、近亲属对强制医疗决定不服的,可以自收到决定书第二日起五日以内向上一级人民法院申请复议。复议期间不停止执行强制医疗的决定。(最高人民法院关于适用《中华人民共和国刑事诉讼法》的解释第六百四十二条)
5、强制医疗机构提出解除强制医疗意见,或者被强制医疗的人及其近亲属申请解除强制医疗的,人民法院应当组成合议庭进行审查,并在一个月以内,按照下列情形分别处理:被强制医疗的人已不具有人身危险性,不需要继续强制医疗的,应当作出解除强制医疗的决定,并可责令被强制医疗的人的家属严加看管和医疗;被强制医疗的人仍具有人身危险性,需要继续强制医疗的,应当作出继续强制医疗的决定。对前款规定的案件,必要时,人民法院可以开庭审理,通知人民检察院派员出庭。
5、人民法院应当在作出决定后五日以内,将决定书送达强制医疗机构、申请解除强制医疗的人、被决定强制医疗的人和人民检察院。决定解除强制医疗的,应当通知强制医疗机构在收到决定书的当日解除强制医疗。(最高人民法院关于适用《中华人民共和国刑事诉讼法》的解释第六百四十七条)
6、人民检察院认为强制医疗决定或者解除强制医疗决定不当,在收到决定书后二十日以内提出书面纠正意见的,人民法院应当另行组成合议庭审理,并在一个月以内作出决定。(最高人民法院关于适用《中华人民共和国刑事诉讼法》的解释第六百四十八条)



您可能感兴趣的新闻
You might be interested in the news版权所有:江苏清韵律师事务所
技术支持:网商天下